PROFIL UNIVERSITAS
Unggul dalam Ilmu, Mulia dalam Akhlak
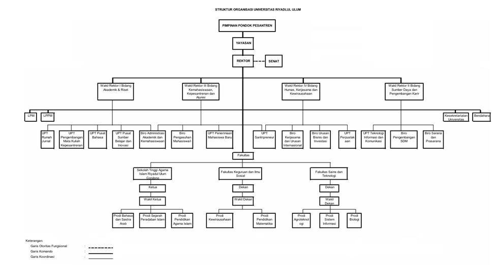
Struktur Organisasi
Kepemimpinan dan tata kelola UNIRU
Pimpinan Pesantren & Yayasan

KH. Diding Darul Falah
Pimpinan Pesantren

Asep Saepul Alam, M.Pd
Ketua Yayasan
Senat Universitas & Rektor

Prof. Dr. Agus Mulyana, M.Hum
Senat Universitas

Dr. KH. Mahmud Farid, M.Pd
REKTOR
Wakil Rektor

Dr. Ramadhani Ashary, M.Pd
Wakil Rektor I
Pengembangan Akademik dan Riset
Rizky Syaroh Amaliah, M.M
Wakil Rektor II
Sumber Daya dan Pengembangan Karier
Mohammad Ridwan, M.Pd
Wakil Rektor III
Kemahasiswaan, Kepesantrenan, dan Alumni
H. Nurrohman, M.Pd
Wakil Rektor IV
Networking dan KewirausahaanSekretaris & Bendahara Universitas

Bambang Setiawan, M.E.Sy
Sekretaris Universitas

Yuliawati
Bendahara Universitas
Wakil: Rifa Auliya, A.MdLembaga

Dr. H. Dadang Yudhistira, M.Pd
Lembaga Penjaminan Mutu

Uha Suhaerudin, M.H
Lembaga Penelitian dan Pengabdian Kepada Masyarakat
Dekan Fakultas

Yulianti Hasani, M.Pd
Dekan
Fakultas Studi IslamWakil Dekan:
Rahmat Mulya Nugraha, M.Pd

Yanyan Ahmad Yani, M.P.Mat
Dekan
Fakultas Keguruan dan Ilmu Sosial
Mufti Najmul Umam, M.Ag
Dekan
Fakultas Sains dan TeknologiWakil Dekan:
Asep Munawar, M.Si, M.Kom
Ketua Program Studi
Fakultas Studi Islam

Faiz Azhari, M.Pd
Ketua Program Studi
Bahasa dan Sastra Arab
H. Deden Gumilang, M.Hum
Ketua Program Studi
Sejarah dan Peradaban Islam
Dr. Ramadhani Ashary, M.Pd (Plt)
Ketua Program Studi
Pendidikan Agama IslamFakultas Keguruan dan Ilmu Sosial

Elsa Rhama Dewi, S.E.I., M.M
Ketua Program Studi
Kewirausahaan
Yanyan Ahmad Yani, M.P.Mat (Plt)
Ketua Program Studi
Pendidikan MatematikaFakultas Sains dan Teknologi

Yuli Ratna Nawangsari, M.P
Ketua Program Studi
Agroteknologi
Sarji, M.Kom
Ketua Program Studi
Sistem Informasi
Kiki Zakiah Khairany, M.Si (Plt)
Ketua Program Studi
BiologiBiro-Biro Universitas

Badruddin, S.Hum
Biro Administrasi Akademik dan Kemahasiswaan
Noviyanti, A.Md
Biro Pengembangan Sumber Daya Manusia
Budi Syihabuddin, M.Pd
Biro Bisnis dan Investasi
Nina Widayanti
Biro Sarana dan Prasarana
Dandie Hambaliana, S.Hum
Biro Kerjasama dan Urusan Internasional
Arif Syarifudin
Biro Pengasuhan Mahasiswa
Evi Siti Sofiah, M.Pd
Biro Pengasuhan MahasiswiUnit Pelaksana Teknis (UPT)

Dede Mulyati, M.P.
UPT Pusat Sumber Belajar
Abdul Gofur, SE
UPT Penerimaan Mahasiswa Baru
Sulthon Aulia, S.Hum
UPT Pengembangan Mata Kuliah Kepesantrenan
Zaidan Rahmat N., ME
UPT Santripreneur
Fauzan Azis A., M.Pd.
UPT Perpustakaan
Diar Hasani Developer
UPT Teknologi Informasi dan Komunikasi
Agus Riyadi, M.Pd
UPT Markaz Lughoh
Fauzan Akmal Firdaus, M.Pd
Rumah Jurnal
Struktur organisasi ini berlaku per tahun akademik 2025/2026.
Untuk informasi lebih detail, silakan hubungi Sekretariat Universitas.